
aktualisiert am 03.02.2025 | Business | Finanzchef24-Redaktion
Die große BRAO-Reform ist am 1. August 2022 in Kraft getreten. Sie brachte einige Änderungen zur Berufsausübung von Rechtsanwälten, Steuerberatern und Patentanwälte mit sich. So gibt es eine Neuregelung zur Berufsausübungsgesellschaft (BAG) und der interprofessionellen Zusammenarbeit. Dazu gehören auch Anpassungen im Versicherungsschutz von Anwälten, Steuerberatern, Kanzleien und BAGs. Wer muss sich nun (neu) versichern? Was änderte sich in den Deckungssummen? Diese und andere Fragen beantworten wir im vorliegenden Beitrag.
Eine Berufsausübungsgesellschaft benötigt mit dem 01.08.2022 eine eigene Berufshaftpflichtversicherung. Unser Anspruch ist es, Steuer- und Rechtsanwaltskanzleien schnell und unkpompliziert zu versichern. Dabei arbeiten wir mit über 40 Versicherern zusammen. Neben unserem Onlline-Rechner stehen auch unsere Versicherungsexperten bereit, um BAGs gemäß der BRAO-Reform abzusichern.
Die BRAO-Reform betrifft nicht nur die Bundesrechtsanwaltsordnung (BRAO), sondern auch das Steuerberatungsgesetz (StBerG) und die Patentanwaltsordnung (PAO). Mit dieser Reform wird ein zusammenhängendes Gesellschaftsrecht für anwaltliche und steuerberatende Berufe geschaffen. Dabei basiert das neue Gesetz vor allem auf den Reformvorschlägen vom Deutschen Anwaltverein (DAV) und der Bundesrechtsanwaltskammer (BRAK).
Kurz zusammengefasst treten durch die BRAO-Reform folgende wichtige Änderungen in Kraft:
Offiziell lautet der Name der großen BRAO-Reform „Gesetz zur Neuregelung des Berufsrechts der anwaltlichen und steuerberatenden Berufsausübungsgesellschaften sowie zur Änderung weiterer Vorschriften im Bereich der rechtsberatenden Berufe.“
Eine wesentliche Änderung der BRAO-Reform ist die Einführung der Berufsausübungsgesellschaft (BAG). Durch diese können sich nun Rechtsanwälte mit ausgewählten anderen Berufen zur gemeinschaftlichen Berufsausübung zusammenschließen. Die Berufsausübungsgesellschaft hat dann die entsprechenden berufsrechtlichen Pflichten zu erfüllen wie beispielsweise die anwaltlichen Grundpflichten, Informationspflichten, Regelungen zur Werbung und zum Tätigkeitsverbot und so weiter.
Eine BAG kann nach §59b Abs. 2 BRAO n. F. folgende Rechtsformen besitzen:
Eine Berufsausübungsgesellschaft muss durch die Rechtsanwaltskammer zugelassen werden. Ausnahmen sind nicht haftungsbeschränkte Gesellschaften und BAGs, deren Organe ausschließlich aus Rechtsanwälte, Patentanwälte, Wirtschaftsprüfern oder Steuerberatern bestehen. Zudem wird für alle eingetragenen BAGs ein elektronisches Anwaltspostfach (beA) zwingend (§ 31b BRAO n. F.).
Die BAG dient der gemeinschaftlichen Ausübung des Berufs. In einer Bürogemeinschaft hingegen werden lediglich die Betriebsmittel von den Gesellschaftern gemeinschaftlich genutzt. Eine Versicherungspflicht besteht nicht für Bürogemeinschaften!
Durch die Gründung einer Berufsausübungsgesellschaft können sich Rechtsanwälte mit folgenden Berufsgruppen zusammenschließen:
Dadurch wird die interprofessionelle Zusammenarbeit von Anwälten mit anderen Berufen erheblich erleichtert. Zudem wird durch § 59b Abs. 1 Satz 2 BRAO n. F. nun auch eindeutig gesetzlich festgelegt, dass die Gründung einer Berufsausübungsgesellschaft mit einer Person als Ein-Personen-Anwalts-GmbH zulässig ist.
Zu den freien Berufen gehören nach § 1 Absatz 2 PartGG: Ärzte, Zahnärzte, Tierärzte, Heilpraktiker, Krankengymnasten, Hebammen, Heilmasseure, Diplom-Psychologen, Mitglieder der Rechtsanwaltskammern, Patentanwälte, Wirtschaftsprüfer, Steuerberater, beratenden Volks- und Betriebswirte, vereidigten Buchprüfer (vereidigte Buchrevisoren), Steuerbevollmächtigten, Ingenieure, Architekten, Handelschemiker, Lotsen, hauptberuflichen Sachverständigen, Journalisten, Bildberichterstatter, Dolmetscher, Übersetzer und ähnlicher Berufe sowie der Wissenschaftler, Künstler, Schriftsteller, Lehrer und Erzieher.
Mit der BRAO-Reform kommt es zur Einführung einer Versicherungspflicht für eine Berufsausübungsgesellschaft: Jede BAG benötigt eine eigene Berufshaftpflichtversicherung, welche die Risiken von Vermögensschäden abdecken.
.png&w=3840&q=85)
Die Versicherungspflicht für die natürliche Person eines Rechtsanwalts oder Steuerberaters bleibt bestehen. Für Steuerberater und Steuerbevollmächtigte gibt es dabei folgende Ausnahmen: Sind sie ausschließlich als Angestellte tätig, so besteht keine Versicherungspflicht. Ebenso sind sie von der Versicherungspflicht befreit, wenn sie ausschließlich als freie Mitarbeiter tätig sind und durch den Versicherungsschutz des Auftraggebers mitversichert sind (§ 51 DVStB). Selbstständige Rechtsanwälte benötigen immer eine persönliche Berufshaftpflichtversicherung!
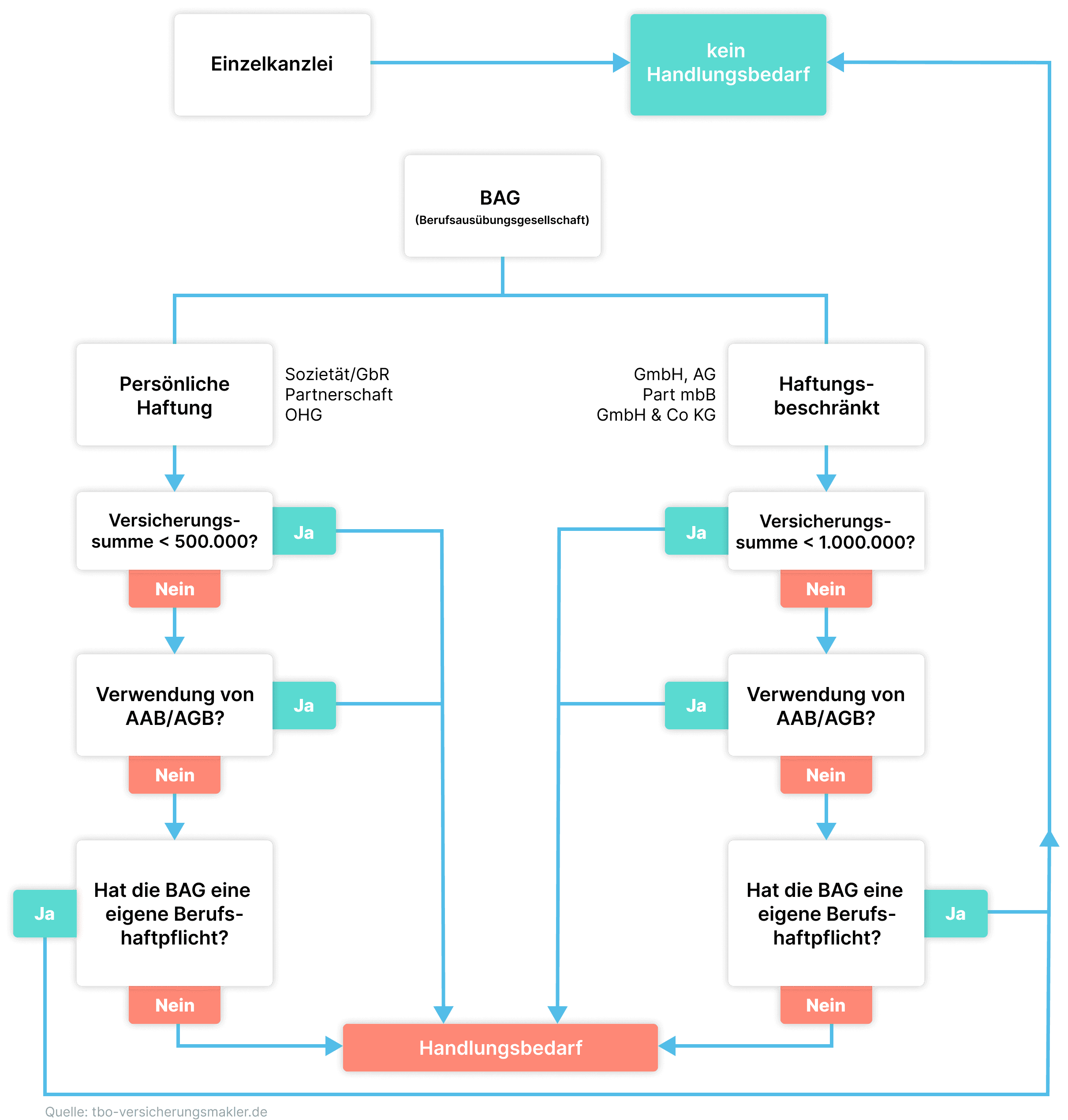
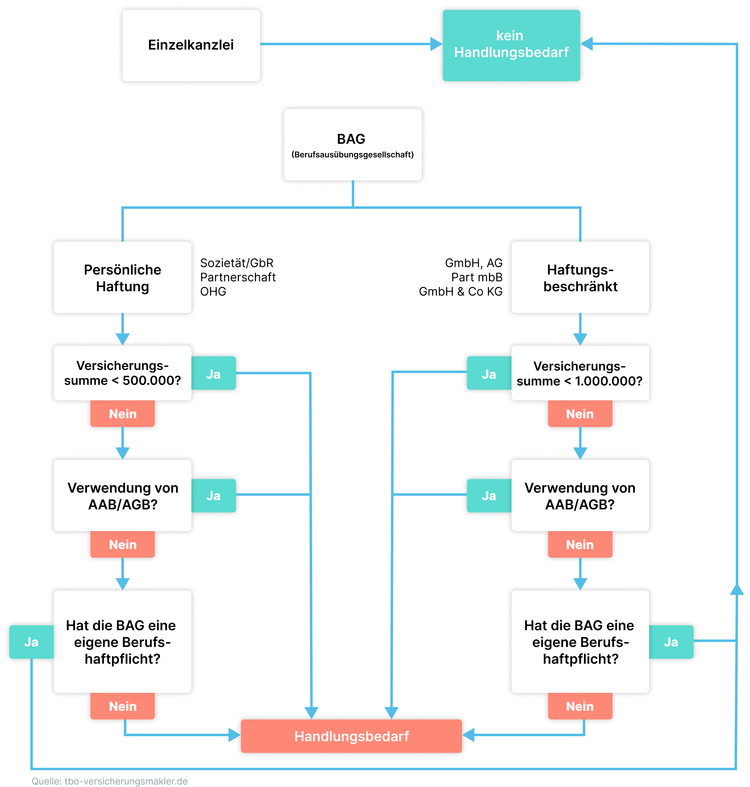
Nicht jeden Rechtsanwalt oder Steuerberater betreffen die Änderungen in der Berufshaftpflicht durch die BRAO-Reform. Es ist zwar ratsam, seine Gewerbeversicherungen mindestens einmal jährlich zu überprüfen, jedoch besteht keine Pflicht hierzu. Durch folgendes Schaubild lässt sich einfach herausfinden, ob eine Anpassung der Versicherung erfolgen muss oder nicht:

So hoch muss die Mindestversicherungssumme für eine BAG sein:
a) BAG ohne Haftungsbeschränkung:
500.000 € Mindestversicherungssummme
b) BAG mit Haftungsbeschränkung, bis 10 Berufsträger:
1.000.000 € Mindestversicherungssummme
c) BAG mit Haftungsbeschränkung, mehr als 10 Berufsträger:
2.500.000 € Mindestversicherungssummme
a) BAG ohne Haftungsbeschränkung:
500.000 € Mindestversicherungssummme
b) BAG mit Haftungsbeschränkung:
1.000.000 € Mindestversicherungssummme
Zu den Berufsträgern zählen Personen, die anwaltlich tätig sind bzw. Rechtsanwälte, Patentanwälte, Steuerberater, Steuerbevollmächtigte, Wirtschaftsprüfer und vereidigte Buchprüfer.
Die Änderungen der BRAO-Reform bringen viele und lang erwartete Änderungen mit sich. Vor allem ist es wichtig, dass Kanzleien, Sozietäten, Anwälte und Steuerberater ihre Haftpflichtversicherung überprüfen und gegebenenfalls anpassen.
Wir von Finanzchef24 haben bereits die bestehenden Tarife am Markt in unseren Online-Rechner integriert. Bei weiteren Fragen stehen unsere Versicherungsexperten gerne zur Verfügung.
Wir bieten einen kostenlosen und unabhängigen Vergleich von über 40 Versicherern und finden so garantiert das beste Angebot am Markt.
Wir kennen uns mit nahezu jedem kleinen und mittleren Unternehmen aus. Sowohl bei der optimalen Absicherung als auch im Schadensfall.
Wir haben bereits mehr als 55.000 Selbstständige versichert und wissen, worauf es ankommt. 95% unserer Kunden sind sehr zufrieden!
Der vorliegende Beitrag ist als redaktioneller Text zu verstehen. Wir können keine Korrektheit der hier gegebenen Informationen garantieren und schließen daher jegliche Haftung aus.